仕事 フローチャート
仕事論 16.7.27 新人を早く戦力化し、職場のストレスも減らす用語集テンプレート 仕事論 16.7.18 お疲れ様、自分!ブログ100記事のまとめと今後の課題 趣味・人生 16.7.8 エクセルでラジオ体操カードを作ってみました!(16年度版) 仕事論 16.4.4.
仕事 フローチャート. フローチャートに入れる要素も事前に決めておきましょう。 要素とは、フローチャートの1つ1つのブロックや、フローチャートの縦軸・横軸などのイメージ です。 こちらも、フローチャートの対象範囲によって、入れた方が良い要素は変動しますね。. 仕事でフローチャートを作る場合があります。 しかし、フローチャートを作ろうと考えても、何をどのようなレベルで作成すればいいのか分からない人は多いです。 なぜなら、何のためにフローチャートを作成するのか理解している人はほとんどいないからです。 そのため、自己流で作成して. フローチャートは、プログラミングをするときだけでなく、仕事の手順を説明したり、整理するときにも使える図です。 フローチャートを書くツールとしては、マイクロソフトから販売されているVisioが有名です。 Microsoft Viso Standard.
詳細は、 業務フローチャートの書き方 4.ヒアリングをご参照ください。 5.目的に沿ったルールにしたがって清書を行う 上場審査などに用いられる産能大式で同じ業務フローチャートを書くと以下のようになります。 産能大式で使う記号一覧もどうぞ. - Edraw ソフトで、多くのよくデザインされたフローチャートテンプレートを無料で入手でき、参考として、ご要望のように、自分なりのフローチャートを作り出します。テンプレートをExcel書式のテンプレートに変換することは可能です。. 憧れのクリエイティブな仕事がしたい 「クリエイティブな仕事」とは何でしょうか?「創造的である」という意味の通り、“イマジネーション”が欠かせない仕事と言えます。 職人的な仕事から始まり、総合的にプロデュースするまでの仕事が考えられます。有形・無形を問わずに、“想いを.
仕事の流れを掴む上でフローチャート作成は役に立ちます。なぜなら、フローチャートがあれば仕事の全体が見える化できるからです。 フロー図を作成することで、初めて作業をする人でもスムーズに作業を行うことができるのです。 そのため、良い手順書や業務マニュアルには必ずといって.

外注委託の業務プロセスは 標準化 が大事 ワークフローサンプル

第4回講座 業務フロー図 を用いた効果的な品質保証システムの構築 勇気が湧くiso9000講座 挑戦する製造業のために ncネットワーク

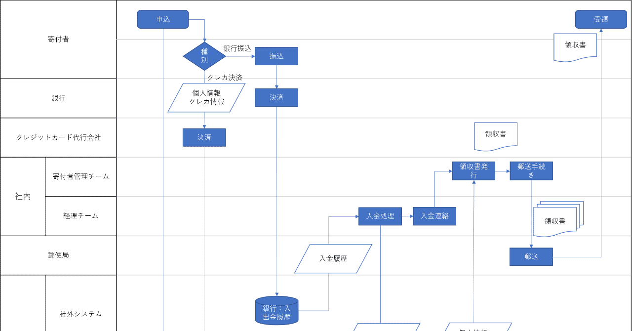
借入金管理の業務フローチャート 経理のナレッジポータル
仕事 フローチャート のギャラリー

業務フローで仕事の流れを視覚化する 具体的な書き方と使用例を紹介 Cacooブログ

業務フローチャートの書き方の例 Excelフローチャート作成支援ツールで作成 資料請求対応業務 業務改善ドットコム

Rpa 業務フロー作成講座

業務フロー の作り方の基本を解説 業務見える化で会社改善

わかりやすい業務フロー図の書き方とエクセルテンプレート 初心者でも簡単に作成できる ビズルート

業務フロー 整理してますか Qiita

Rpaを含む改善検討に役立つ業務フローの書き方 株式会社 エル ティー エス

Bpr ビーピーアールプラス の特徴 評判 口コミ 料金を徹底解説 起業ログ

業務フローの書き方 良いフローと悪いフローの3つの違いとは 業務可視化note

Rpa用業務フローチャート 改善と人材育成のコンサルソーシング株式会社

仕事を 見える化 する 業務フローのかんたんな作り方 エクセルテンプレート付き デスクワーク ラボ

レベル別の業務フローのフォーマットを提供します 業務改革やシステム化を検討中で業務フロー作成が必要な方へ その他 ビジネス相談 アドバイス ココナラ

業務フロー図作成 入門の入門 師匠の言葉を添えて まえしょう Note

業務フローの 見える化 プロセスマップのススメ ビズハック ビズハック

業務フローチャートのつくり方と活用法 ぎふものづくり連携倶楽部 G Club

初心者必見 業務フロー図作成の4ステップ Itコンサルタント わさおのブログ

仕事を 見える化 する 業務フローのかんたんな作り方 エクセルテンプレート付き デスクワーク ラボ

第2回 仕事の流れを 見える化 するには ビズハック ビズハック

業務フローから得られる効果とは

Excel 図形を使った引き継ぎ書を作りたい エクセルでわかりやすい業務フロー図を作る方法 いまさら聞けないexcelの使い方講座 窓の杜

業務フローを書くツールって何がいいの 岩澤 樹 Npo業務hack Note

フローチャート フロー図 の書き方や作成方法の3つのポイント 作り方の手順も紹介

後任さん流 引き継ぎノウハウ Vol 1 担当業務の洗い出し 後任さん

フローマニュアル 業務フロー定着化

フローチャート作成ツール Lucidchart

Consultify 業務フロー を書いたらつまらない仕事でも楽しくなるかも

業務フローチャートに例外処理を描き切れない理由 2 3 Itmedia エンタープライズ

リスク対策 1 業務フロー図の書き方 岩澤 樹 Npo業務hack Note

第4回 業務改善のヒントを見出させる業務フロー 業務可視化note

業務フロー図作成 入門の入門 師匠の言葉を添えて まえしょう Note

業務の見直しに着手する際にはじめに行う3つのポイント

業務フローチャートの書き方 3 起票

シンプルマニュアル サンプル事例 20年以上の倉庫実務経験と現場目線による倉庫現場改善サポート アクティーズ ジャパン

業務フロー図作成は文系シニアの仕事になりそうです その1 福岡大学経済学部教授 木下敏之の 九州経済論

第6回 業務フローを使った業務改善の考え方 後編 業務可視化note

仕事で使えるフローチャート フロー図 とは 作成目的や必要性を解説 パソコンスキルの教科書

これだけは押さえておきたい 業務フローチャートの書き方 業務改善ドットコム

業務プロセス可視化ツール Bpr Igrafx アイグラフィックス
Q Tbn And9gcqkd7qczynutzzuhudwiqbcanlej3cqtwhseshcjgn4nnjxw4xo Usqp Cau

仕事を 見える化 する 業務フローのかんたんな作り方 エクセルテンプレート付き デスクワーク ラボ
Q Tbn And9gcqngnuawtxhkpxoqhp Lmg98lpinqix9fqmxpuafpcuchz8r3vr Usqp Cau

番外編 書ける 使える 業務フローチャート ビズハック ビズハック

仕事を 見える化 する 業務フローのかんたんな作り方 エクセルテンプレート付き デスクワーク ラボ

業務マニュアル作成のコツ いきなり業務フロー図を描かない 業務マニュアル 教材制作 ナビゲート

フローチャートの書き方 テンプレを使って徹底解説 無料テンプレート 雛形 フォーマット サンプルのダウンロードは 書式の王様

業務フローツールでその業務を 見える化 Lucidchart

購買業務フロー フロー 図 フローチャート パンフレット デザイン

業務マニュアルの作り方 8 業務フロー図をかく 1 業務マニュアル 教材制作 ナビゲート フロー 図 マニュアル 作り方 マニュアル

業務フロー の書き方 初心者向け ざっくり

業務マニュアルの作り方 8 業務フロー図をかく 1 業務マニュアル 教材制作 ナビゲート フロー 図 マニュアル 手順書

Rpaを含む改善検討に役立つ業務フローの書き方 株式会社 エル ティー エス
Q Tbn And9gcslzrp Uqxtvt Vaqytssgy0ybu00n2wufhpvz3pjzrkzip23x9 Usqp Cau

Rpa 業務フロー作成講座

ウチの課長は なぜ業務フロー図を書かないのか Questetra Bpm Suite

業務マニュアルの作り方 10 業務フロー図をかく 3 業務マニュアル 教材制作 ナビゲート

Rpaを含む改善検討に役立つ業務フローの書き方 株式会社 エル ティー エス

Excel 図形を使った引き継ぎ書を作りたい エクセルでわかりやすい業務フロー図を作る方法 いまさら聞けないexcelの使い方講座 窓の杜

業務フローと重要業務の抽出 事業継続計画 企業危機管理 コラム 月刊総務オンライン

仕事を 見える化 する 業務フローのかんたんな作り方 エクセルテンプレート付き デスクワーク ラボ

仕事で使えるフローチャート フロー図 とは 作成目的や必要性を解説 パソコンスキルの教科書

業務フローの書き方 業務フローを書く為に必要な図形 記号 とは 業務可視化note

わかりやすい業務フロー図の書き方とエクセルテンプレート 初心者でも簡単に作成できる ビズルート

鈴村さんが指南する業務フロー図の上手な書き方 日経クロステック Xtech

業務マニュアルの作り方 9 業務フロー図をかく 2 業務マニュアル 教材制作 ナビゲート

業務マニュアルの作り方 10 業務フロー図をかく 3 業務マニュアル 教材制作 ナビゲート

第1回 なぜ 業務フローチャートは 厄介モノ なのか ビズハック ビズハック

業務フローツールでその業務を 見える化 Lucidchart

業務フローチャートの書き方 3 起票

業務フローの確立 株式公開入門navi 帳票 社内規程との整合性

仕事で使えるフローチャート フロー図 とは 作成目的や必要性を解説 パソコンスキルの教科書

業務フローで仕事の流れを視覚化する 具体的な書き方と使用例を紹介 Cacooブログ

第5回 業務フローを使った業務改善の考え方 前編 業務可視化note

業務改善の相談された話 まだ始めたばっかり かざいむ日誌

フローチャート フロー図 の書き方や作成方法の3つのポイント 作り方の手順も紹介

業務マニュアル作成のコツ いきなり業務フロー図を描かない 業務マニュアル 教材制作 ナビゲート

分かりやすいフローチャート フロー図 を作るための5つのコツや注意点 パソコンスキルの教科書

Rpaを含む改善検討に役立つ業務フローの書き方 株式会社 エル ティー エス

Excel 図形を使った引き継ぎ書を作りたい エクセルでわかりやすい業務フロー図を作る方法 いまさら聞けないexcelの使い方講座 窓の杜
Q Tbn And9gcrfd2zh3yv195yqwkoszemql6hzvkazbwzh Cggviresiaoqkd1 Usqp Cau

ベンダーに業務の流れを伝えるために必要なもの全部まとめました Gal

Itマネジメントの冠夢堂システムズ Itマネジメントの冠夢堂システムズ

わかりやすい業務フロー図の書き方とエクセルテンプレート 初心者でも簡単に作成できる ビズルート

業務フローと業務ルールは分けて整理しよう 株 クオリティスタート

仕事の流れを掴む上でフローチャート作成は役に立ちます なぜなら フローチャートがあれば仕事の全体が見える化できるからです フロー図を作成することで 初めて作業をする人でもスムーズに作業を行うことができるのです そのため 良い手順書や業務マニュアルには

業務フローの書き方セミナー

3つのステップで簡単 業務フローマニュアルの作り方 業務可視化note

業務フローの書き方 良いフローと悪いフローの3つの違いとは 業務可視化note

As Isの業務フローを描いてみよう 1 3 Enterprisezine エンタープライズジン

分かりやすいフローチャート フロー図 を作るための5つのコツや注意点

業務マニュアル作成のコツ いきなり業務フロー図を描かない 業務マニュアル 教材制作 ナビゲート

業務フローチャートの書き方 3 起票

翌日の仕事や体重 家庭への影響度が一目で分かる 忘年会フローチャート が面白いと話題に Fundo

ウチの課長は なぜ業務フロー図を書かないのか Questetra Bpm Suite

業務フローと構造化技法とマジカ 株式会社マジカジャパンの羽生章洋が書いてるブログ

鈴村さんが指南する業務フロー図の上手な書き方 日経クロステック Xtech
Plm

業務フローで仕事の流れを視覚化する 具体的な書き方と使用例を紹介 Cacooブログ

業務自動化 改善の基本 業務フロー図の作成方法 現場コンサルタントによる あるある コラム エイアイエムコンサルティング株式会社

第3回 実践 業務フロー図の描き方 Part1 Digital Shift Magazine

業務マニュアル作成のコツ いきなり業務フロー図を描かない 業務マニュアル 教材制作 ナビゲート

業務フローによる業務改善でのエピソード It ネット活用 It人材研修の宿澤経営情報事務所



